中质国培(北京)检验检测技术研究院
邮箱 网站地图

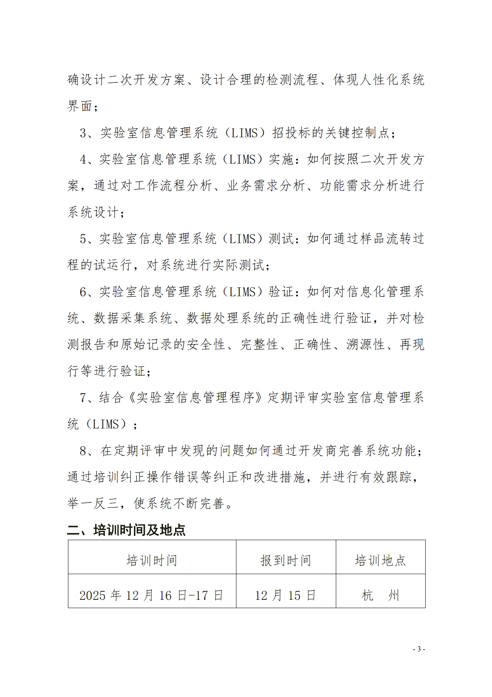
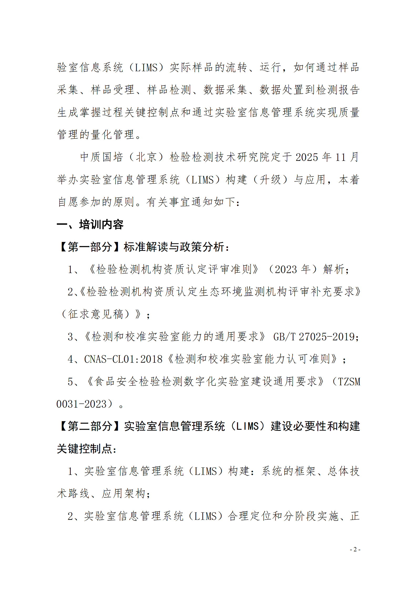
12月关于举办实验室信息管理系统(LIMS)构建 (或升级)与应用培训班

发布时间:2026-04-10      作者:院办      阅读

【LIMS系统】实验室信息系统培训通知_00.png【LIMS系统】实验室信息系统培训通知_01.png【LIMS系统】实验室信息系统培训通知_02.png【LIMS系统】实验室信息系统培训通知_03.png【LIMS系统】实验室信息系统培训通知_04.png

上一篇:2026年4月关于举办内审员、授权签字人、质量负责人、技术负责人 岗位能力提升班 下一篇:2026年1月关于举办检验检测机构/实验室认可 内审员、授权签字人、质量负责人、技术负责人岗位能力提升培训班
最新动态
综合新闻
行业动态
领域快报
国际交流
通知公告
法律法规
政策法规
部门规章
行政规范性文件
教育培训
培训通知
课程概览
教材图书
服务项目
检验检测机构资质
实验室认可
检验机构认可
司法鉴定机构资质
医学实验室认可
能力验证
质量负责人培训
实验室资质认定
内审员培训机构
其他
机构介绍
会员单位
专家团队
证书查询
联系方式
地址:北京市丰台区长辛店杨公庄1号2-4幢3层307号
全国服务热线: 400-915-1990
电话:010-83861932
E-mail:mndjlh@126.com

Copyright © 2017-2020 Powered by MetInfo 中质国培(北京)检验检测技术研究院 版权所有 京ICP备17031205号-2

友情链接: 内审员 授权签字人 质量负责人 技术负责人 监督员 培训中心