中质国培(北京)检验检测技术研究院
邮箱 网站地图

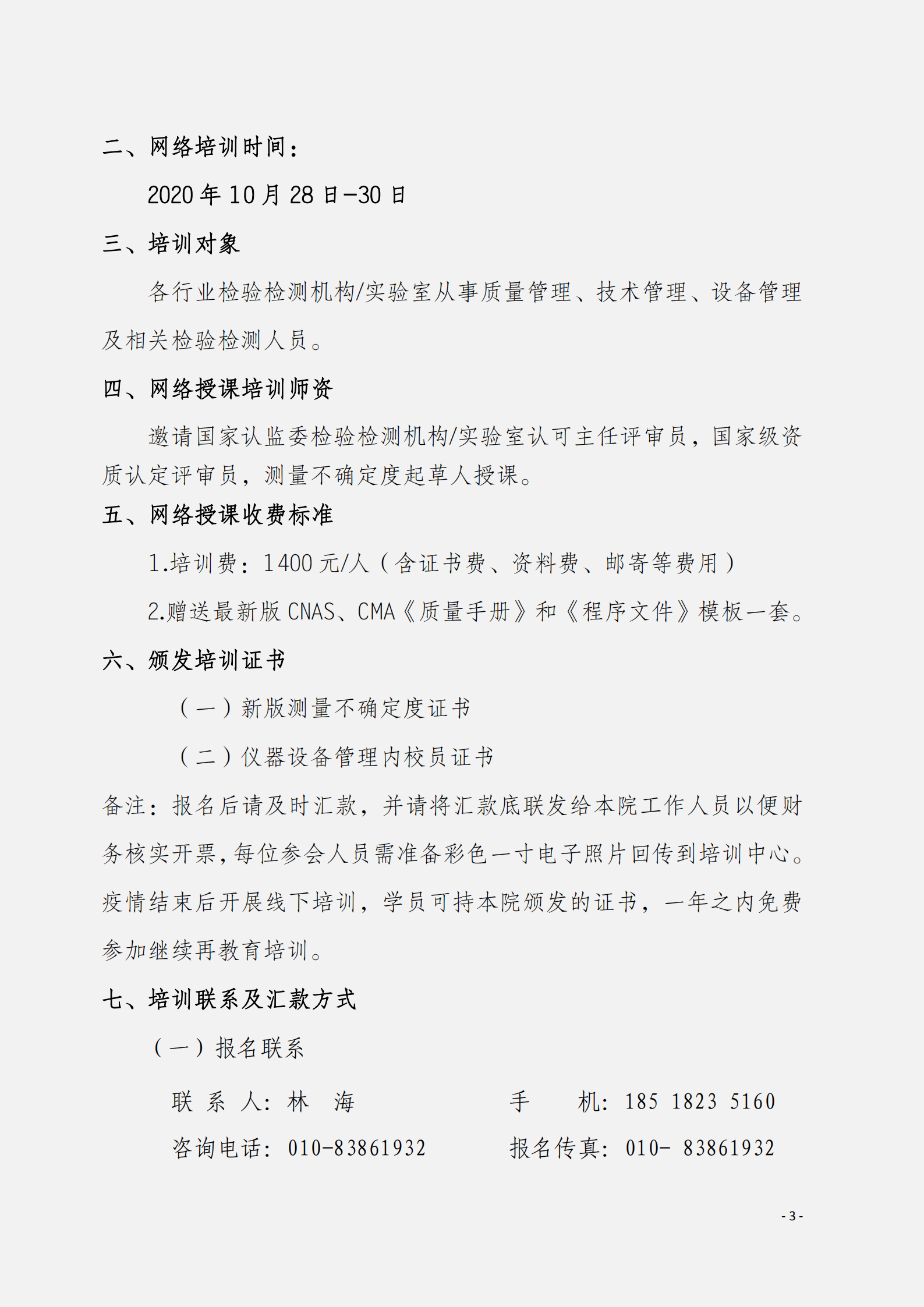
10月份举办仪器设备管理内部校准人员的岗位能力和标准物质的期间核查方法及计量溯源性/测量不确定度评定与表示案例分析 网络直播课通知

发布时间:2020-09-26      作者:院办      阅读

2.10月举办内部校准人员及计量溯源性测量不确定度评定与表示文件_00.png


2.10月举办内部校准人员及计量溯源性测量不确定度评定与表示文件_01.png


2.10月举办内部校准人员及计量溯源性测量不确定度评定与表示文件_02.png2.10月举办内部校准人员及计量溯源性测量不确定度评定与表示文件_03.png


2.10月举办内部校准人员及计量溯源性测量不确定度评定与表示文件_04.png



上一篇:10月网络直播举办RB/T214-2017及实验室认可CNAS-CL01:2018内审员暨实验室质量负责人、技术负责人、授权签字人岗位能力提升培训通知 下一篇:2020年8月-9月现场培训计划
最新动态
综合新闻
行业动态
领域快报
国际交流
通知公告
法律法规
政策法规
部门规章
行政规范性文件
教育培训
培训通知
课程概览
教材图书
服务项目
检验检测机构资质
实验室认可
检验机构认可
司法鉴定机构资质
医学实验室认可
能力验证
质量负责人培训
实验室资质认定
内审员培训机构
其他
机构介绍
会员单位
专家团队
证书查询
联系方式
地址:北京市丰台区长辛店杨公庄1号2-4幢3层307号
全国服务热线: 400-915-1990
电话:010-83861932
E-mail:mndjlh@126.com

Copyright © 2017-2020 Powered by MetInfo 中质国培(北京)检验检测技术研究院 版权所有 京ICP备17031205号-2

友情链接: 内审员 授权签字人 质量负责人 技术负责人 监督员 培训中心