中质国培(北京)检验检测技术研究院
邮箱 网站地图

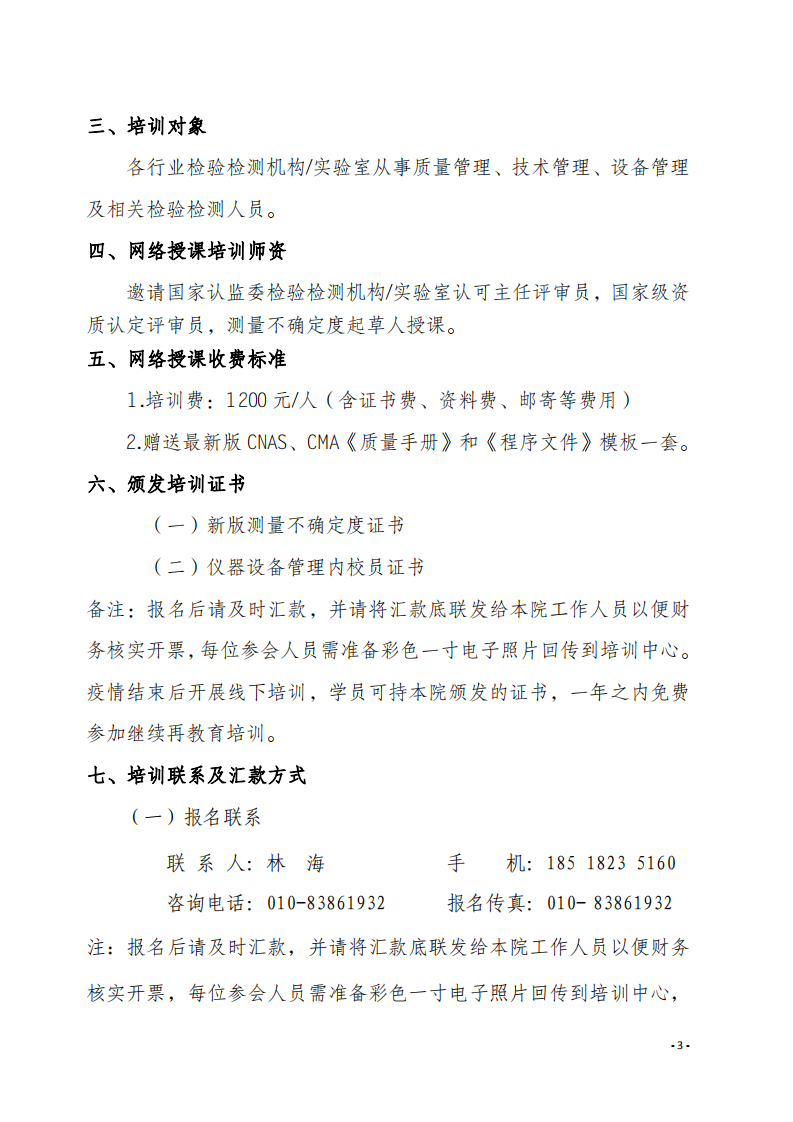
2020年7月关于举办计量溯源性/新版测量不确定度评定与表示及实验室仪器设备管理和标准物质的期间核查方法培训班

发布时间:2020-06-23      作者:院办      阅读

2.中质国培网络直播课 2020年8月份关于宣贯测量不确定度及设备期间核查文件_00.png

2.中质国培网络直播课 2020年8月份关于宣贯测量不确定度及设备期间核查文件_01.png

2.中质国培网络直播课 2020年8月份关于宣贯测量不确定度及设备期间核查文件_02.png

2.中质国培网络直播课 2020年8月份关于宣贯测量不确定度及设备期间核查文件_03.png

2.中质国培网络直播课 2020年8月份关于宣贯测量不确定度及设备期间核查文件_04.png


上一篇:2020年8月关于举办GB38900《机动车检验机构管理人员及技术人员执业能力提升》 下一篇:2020年关于举办GB38900-2020《机动车安全技术检验项目和方法》培训班
最新动态
综合新闻
行业动态
领域快报
国际交流
通知公告
法律法规
政策法规
部门规章
行政规范性文件
教育培训
培训通知
课程概览
教材图书
服务项目
检验检测机构资质
实验室认可
检验机构认可
司法鉴定机构资质
医学实验室认可
能力验证
质量负责人培训
实验室资质认定
内审员培训机构
其他
机构介绍
会员单位
专家团队
证书查询
联系方式
地址:北京市丰台区长辛店杨公庄1号2-4幢3层307号
全国服务热线: 400-915-1990
电话:010-83861932
E-mail:mndjlh@126.com

Copyright © 2017-2020 Powered by MetInfo 中质国培(北京)检验检测技术研究院 版权所有 京ICP备17031205号-2

友情链接: 内审员 授权签字人 质量负责人 技术负责人 监督员 培训中心